021-660 32575
车辆或发动机配置使用许可证 (LCVM) 是证明符合车辆排放法规(污染物和噪音)的文件,允许在巴西销售发动机、轻型车辆、重型车辆和机械。

其获取程序由 伊巴马部令第86/1996号 和 167/1997号 规定,并由后续规范更新。
许可证是向国家交通局注册这些车辆的必要条件。
谁应该向伊巴马申请LCVM?
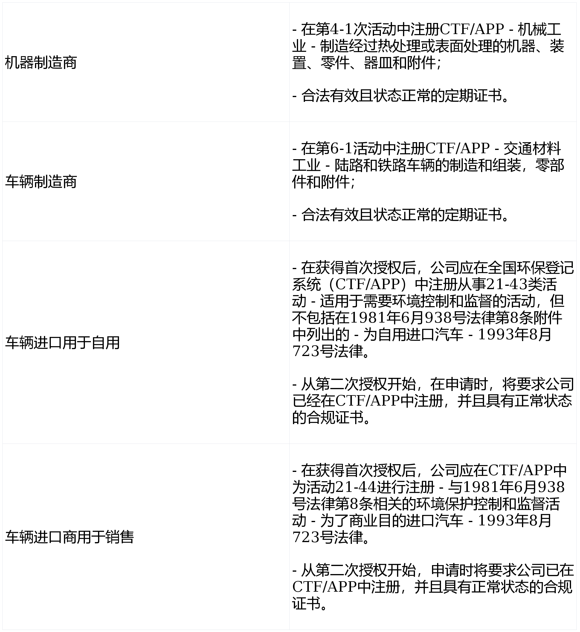
个人和法人进口或制造受污染物排放控制的发动机、轻型车辆、重型车辆和公路及农业机械。
LCVM申请的要求是什么?

如何申请LCVM?
LCVM申请对轻型和重型车辆是通过新的 Proconve信息处理系统(Infoserv 2)进行的,而对机器的LCVM申请仍然通过 Proconve/Promot信息处理系统(Infoserv1) 进行,按照以下步骤:
LCVM 农业机械或挂车
访问 登录服务 ,使用CPF/CNPJ和密码,或数字证书;
访问Infoserv系统;
根据方式在系统中申请许可证:限量或无限量;
请根据所需许可证的类型填写所需信息并提交申请。
O 和订单分析的进展也可以通过Infoserv进行跟踪;
当许可证被批准后,系统将生成PDF格式的付款指南:R$ 721.77的费用用于出具噪声限值的证明,以及R$ 721.77的费用用于应要求出具LCVM(根据 第812/2015号部长级联合令)。
完成付款后,用户应点击“正在进行中的申请”并激活“详细信息”图标以生成许可证PDF。
轻型和重型车辆的碰撞验证与模拟,
使用CPF/CNPJ和密码访问链接https://infoserv.ibama.gov.br/,或数字证书;
访问Infoserv 2系统
根据方式在系统中申请许可证:限量或无限量;
请根据所需许可证的类型填写所需信息并提交申请。
O 和订单分析的进展也可以通过Infoserv进行跟踪;
当许可证被批准后,系统将生成PDF格式的付款指南:R$ 721.77的费用用于出具噪声限值的证明,以及R$ 721.77的费用用于应要求出具LCVM(根据 第812/2015号部长级联合令)。
完成付款后,用户应点击“正在进行中的申请”并激活“详细信息”图标以生成许可证PDF。
从提交申请到完成需要多长时间?
对于LCVM的申请,分析期限为通过Infoserv系统提交所有信息后30天。
哪些情况可以免于LCVM?
根据 1996年86号Ibama部令 和 1995年15号Conama决议,Ibama可以免除进口商或制造商获得LCVM的义务,如下情况:
原型用于排放测试和适应性测试;
用于经济可行性测试;
适合残障人士使用;
对慈善机构的捐赠;
供外交或领事特权与豁免持有者使用;
收藏的古董车(超过30年);
用于特殊应用(不能用于城市和/或公路运输)。
LCVM豁免申请应通过Infoserv主页的“豁免”菜单进行。LCVM豁免也适用于用于试验或经济可行性验证的原型车,但仅限于车辆制造商、车辆制造商的合法代表、汽车零部件制造商和燃料生产商的专用车辆。
Proconve的签约技术专家(ACT)是做什么的,他们是谁?
是技术代理机构(ATC)进行必要的测试和测量,以验证车辆或机器是否符合法规规定的限制。
ATC 直接向用户收取所提供的服务费用。
Cetesb/ETHV
车辆认证部门
弗雷德里科·赫尔曼·小博士路345号
皮涅鲁斯高地
05489-900 - 圣保罗/SP
电话: (11) 3133-3779 或 (11) 3133-3780
电子邮件: ethv_cetesb@sp.gov.br
马瑙斯技术研究所 (IMT)
部门: 认证与认可中心 - NHC
地址: 马瑙斯广场, 01 马瑙斯区
09580-900 圣卡埃塔诺-杜-苏尔/SP
电话: (11) 4239-3007
电子邮件: NHC@maua.br
更多信息可以通过电子邮件或电话从ATC获取。
观察
LCVM 是个人或法人拥有的私人财产,不可转让。
LCVM必须在向Senatran申请车辆或机械注册之前提交,因为该机构有要求。
用于验证排放和噪音限值的测试应由Inmetro批准或被Ibama认可为ATC的合格专业人员在批准的实验室和跑道上进行;
对于轻型和/或重型车辆不超过100辆的情况,申请人应向ATC提交由制造商提供的在国外进行的排放测试报告。在代理机构对文件进行分析后,如果排放结果符合巴西法律规定的标准,将通过Infoserv将积极意见发送给伊巴马,以批准LCVM。
对于50台以下农业和公路机械的型号,申请人应向ATC提交由制造商提供的在国外进行的排放测试报告。在代理机构对文件进行分析后,如果排放结果符合巴西法律规定的标准,将通过Infoserv向伊巴马提交意见,以批准LCVM。